Aller au contenu
Wiki de l'ARHN
Axe de recherche en histoire numérique
LARHRA UMR5190
Outils pour utilisateurs
S'identifier
Outils du site
Outils
Afficher la page
Anciennes révisions
Liens de retour
Derniers changements
Gestionnaire de médias
Plan du site
S'identifier
Derniers changements
Gestionnaire de médias
Plan du site
Piste:
•
donnees_de_la_communaute_europeenne
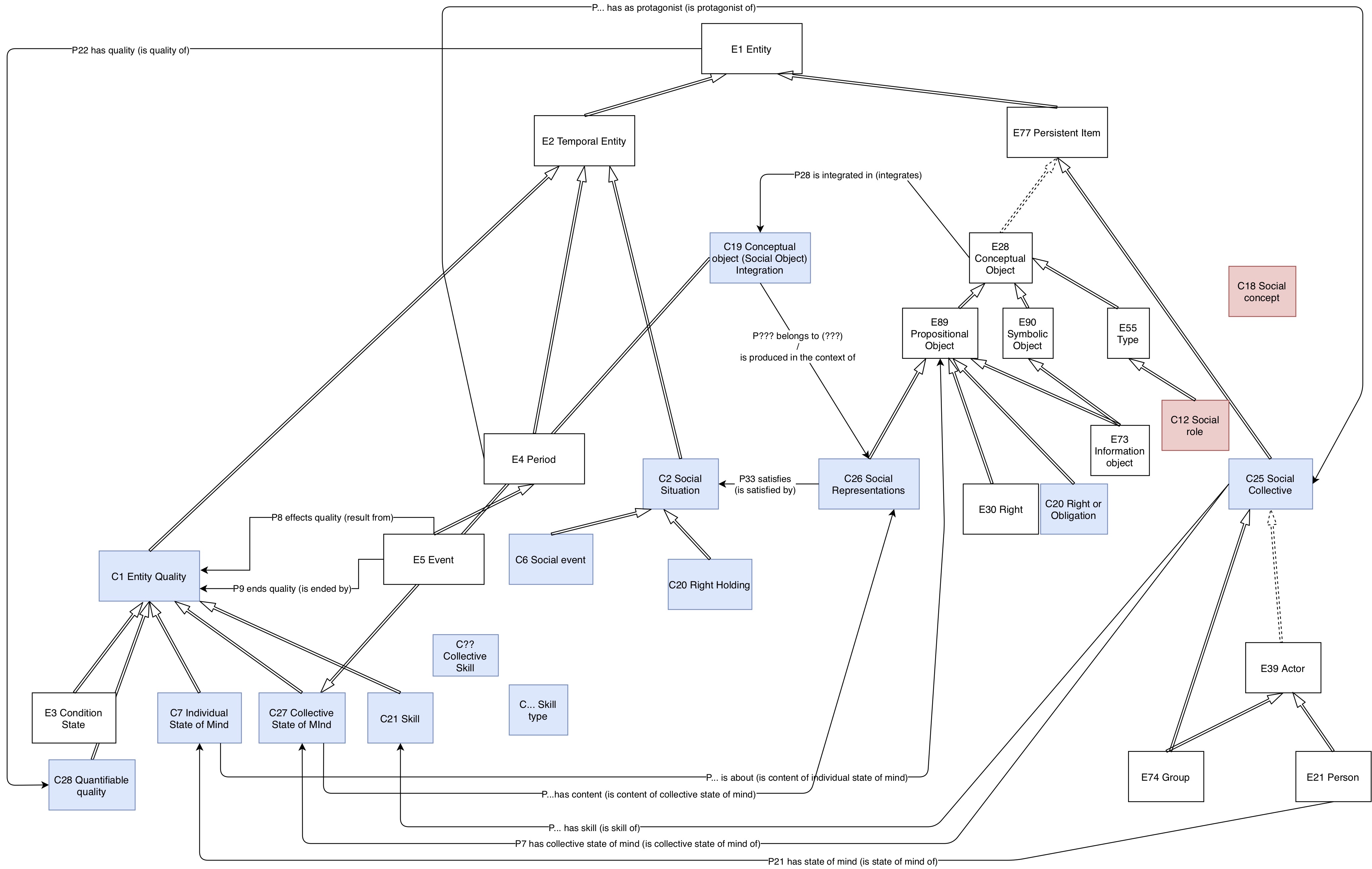
fairdata:histdmi_draft-histdmi.jpg
histdmi_draft-histdmi.jpg
Date:
2020/11/23 01:23
Nom de fichier:
histdmi_draft-histdmi.jpg
Format:
JPEG
Taille:
787KB
Largeur:
4089
Hauteur:
2589
Outils de la page
Retour vers fairdata:seances_atelier_fair