Outils pour utilisateurs

Outils du site


intro_histoire_numerique:modele_fouille

Retour à la page précédente

Fouille archéologique


Pour la modélisation de la fouille archéologique, on peut se baser sur l’extension CRMArchaeo du CIDOC CRM. Celle-ci se fonde sur la méthode de fouille stratigraphique décrite par la Matrice de Harris. Elle se distingue de la méthode de carroyage arbitraire, employée précédemment et qui est encore utilisée dans certains cas de figure. Voir aussi Carroyage et Stratigraphie.

On pourrait ainsi produire un modèle conceptuel représentant toutes les classes et propriétés utiles de l’extensions CRMArchaeo, ce qui s’avérerait toutefois complexe à gérer pour une base de données construite sous SQLite et à usage personnel.

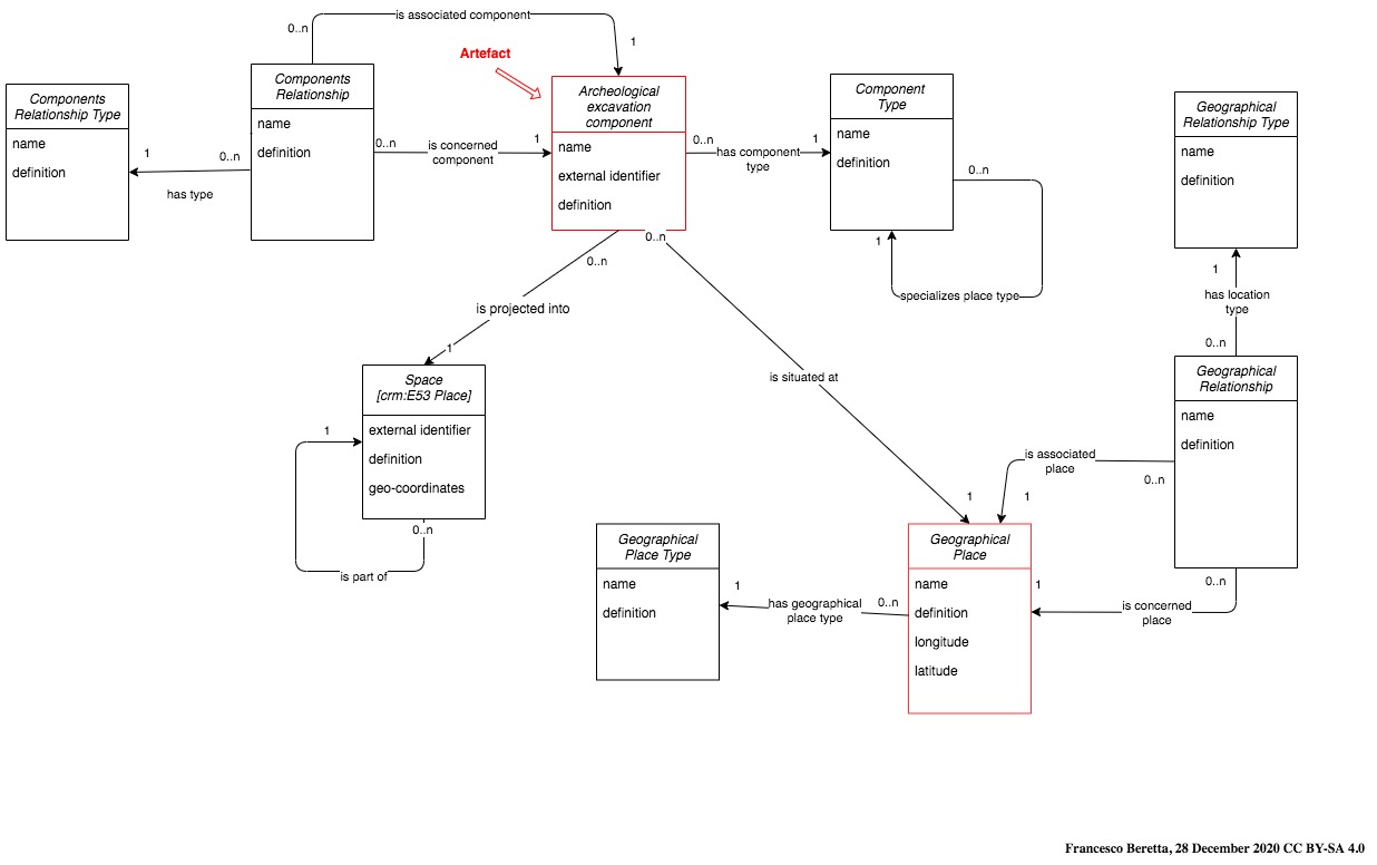
Un exemple de modélisation générique de la fouille se trouve dans ce diagramme de classes.

Ce modèle conceptuel a été réalisé avec le logiciel diagrams.net (draw.io) (cliquer sur le diagramme deux fois pour afficher). Concernant le logiciel, voir cette page.

Téléchargez le fichier XML au format .drawio ici et ouvrez-le dans diagrams.net.

Selon cette approche générique, la classe centrale Archeological excavation component représente à la fois un contexte stratigraphique (A2 Stratigraphic Volume Unit) mais aussi la surface séparant deux couches (A3 Stratigraphic Interface) ainsi que les structures (puits, murs, etc.) et les objets trouvés (monnaies, objets lithiques, etc.) dans le contexte. Ces dernières (structures et objets) sont des artéfacts dont la modélisation est proposée sur une page dédiée. Cette page détaille aussi l’application pratique de plusieurs principes de modélisation et il convient donc de s’y référer. Toute composante de la fouille, couche, structure, objet retrouvé, est ainsi modélisée avec une seule classe. C’est son type, associé grâce à la propriété has component type, qui permet de connaître l’identité de la composante.

Chaque composante de la fouille est située par rapport aux autre composantes par la classe Components Relationship qui décrit la position relative des objets grâce à une typologie adéquate (par ex. couche supérieure pour une unité stratigraphique, ou se situant dans cette direction pour un mur par rapport à une couche, ou se trouvant dans la couche pour un objet lithique, etc). L’objet situé est associé par la propriété is concerned component tandis que l’objet par rapport auquel le précédent se situe est associé par la propriété is associated component. Les cardinalités 0,n : 1 indiquent que seulement deux objets peuvent être associés avec une relation.

Avec la classe Space on peut documenter une projection de la composante dans un espace géométrique, par ex. un quadrillage, grâce à des coordonnées géographiques (dans le plan ou un volume, par ex. une bounding box). La méthode de carroyage peut donc aussi être prise en compte dans ce modèle.

Enfin on peut situer les composantes (couches, structures ou objets) par rapport au(x) lieu(x) géographiques où elles ont été trouvées : le site archéologique fouillé, la ville, etc. Pour les lieux géographiques est aussi prévue une typologie adéquate et une relation géographique qui peut être typée. À relever que la classe lieu géographique est identique à celle du modèle des artéfacts mais qu’on ajoute ici une relation spatiale entre lieux qui ne change pas dans le temps (Geographical relationship).

Dans ce modèle, on a par contre totalement omis les événements du processus de fouille, comprenant la datation de l’avancement du chantier, les moments des repérages ou la découverte des objets. Ce sujet complexe mérite un traitement spécifique qui ne peut pas être développé ici.

intro_histoire_numerique/modele_fouille.txt · Dernière modification: 2020/12/28 22:42 par Francesco Beretta